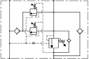
Overcenter valves with regenerative function flangeable. When pressure is reached regenerative function A078590.01.00
Overcenter valves with regenerative function flangeable. When pressure is reached regenerative function
Техническая документация
Загрузите наш каталог в pdf формате 237.4 KBДоставка
- во все регионы России транспортными компаниями "Деловые линии", "СДЭК" до адреса получателя или терминала
- самовывоз со склада по адресу: Санкт-Петербург, ул. Коммуны, дом 67, литер БМ
Оплата
- безналичный расчет
- банковская карта
- наличными курьеру
| Название | Описание товара | Цена (руб. с НДС) | В наличии (шт.) | Сделать заказ |
|---|---|---|---|---|
A078590.01.00 | Overcenter valves with regenerative function flangeable. When pressure is reached regenerative function. Материал: Zinc plated steel. Поток жидкости: 400л/мин. Макс. давление: 420 Bar. Порты: 11/4" SAE, 6000. Управление: 6:1, | 0 |




